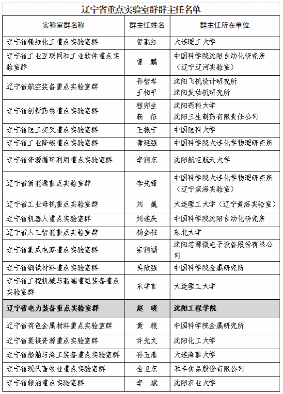
9月26日,辽宁省科技厅印发《辽宁省重点实验室群建设与运行工作指引(试行)》及群主任名单的通知,就加快推进辽宁省重点实验室群建设,扭紧创新链和产业链双螺旋,支撑构建具有辽宁特色优势的现代化产业体系进行通知部署。《通知》决定进一步整合集聚省内优质创新资源,组建重点实验室群20个,我校牵头建设电力装备重点实验室群,群主任由我校副校长赵琰担任。


辽宁省重点实验室群是辽宁省科技厅推动建设的重点项目。2024年3月,全国人大代表、辽宁省委书记郝鹏在接受《经济日报》专访中表示,要以科技创新引领产业创新,推进重点实验室群建设,高水平打造辽宁实验室,打牢科技创新“底座”。据悉,重点实验室群建设将以优化整合科技创新资源为重要抓手,以支撑服务万亿级产业基地和重点产业集群创新发展为主要目标,以市场机制为纽带,由我省全国重点实验室、辽宁实验室等创新能力和组织能力较强的科技创新平台或创新主体牵头,是省内外各类创新主体共同参与的全链条、开放式协同创新组织。
此前,我校“辽宁省区域多能源系统集成与控制重点实验室”及相关单位和部门在省科技厅指导下,就电力装备重点实验室群组建的功能定位、目标任务、组织架构与工作职责、建设程序与重点工作、保障措施等内容展开充分讨论。实验室群建成后预计通过布局科技平台、实施科研项目、共享创新资源、延伸产业链、引培科技人才团队、打造电力装备领域高端智库等方式,形成技术研发的强大合力,促进科技创新和产业创新深度融合,不断推动省内电力装备行业的技术进步和产业升级。
牵头建设辽宁省电力装备重点实验室群,是我校多年深耕能源电力领域、服务辽宁地方经济发展的具体体现,也是我校学科科研建设的重大突破,对提升我校行业影响力具有标志性意义,更充分展现出我校在深入落实辽宁全面振兴新突破三年行动中的担当与作为。